Introduction:
Metal detector is very common devices for checking the person in shopping malls, hotels, cinema halls to ensure that person is not carrying any explosive metals or illegal things like guns, bombs etc. metal detectors can be created easily and the circuit is not that complex.
Block Diagram of Metal Detector:
The LC circuit is nothing but inductor and capacitor which is connecter in parallel. The LC circuit will trigger the proximity sensor if it detects any metal near to it. Proximity sensor will give glow the led, and also make the buzz with the help of the buzzer.
Main Components in Metal Detector Circuit:
LC CIRCUIT: LC Circuit is a resonating circuit which will resonate when exact same frequency material comes near. The LC circuit consist of inductor and capacitor connected in parallel , when the capacitor is fully charged the charge of the capacitor will be given to the inductor, here inductor will have improve its magnetic field. After some time the capacitor will have no charge and current from the inductor will be given to the capacitor in a reverse polarity and capacitor will get charge and now the inductor magnetic field and current will become nil. Again charged capacitor will give current to the inductor to improve its magnetic field. Note inductor is a magnetic field storage device and capacitor is electric field storage device.
PROXIMTY SENSOR: The proximity sensor can detect the objects with out any physical interference. The proximity sensor will work same as infrared sensor, proximity also release a signal, it will not give output unless and until there is no change in the reflected back signal, If there is a change in signal it will detect and give the output accordingly. There are different proximity sensors for example to detect plastic material we can use capacitive type proximity and for metals we should use inductive type.
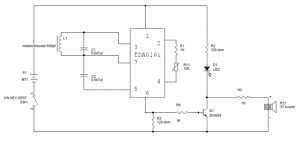
Circuit Diagram of Metal Detector:
Metal Detector Circuit Explanation:
- When the LC circuit that is L1 and C1 has got any resonating frequency from any metal which is near to it, electric field will be created which will lead to induces current in the coil and changes in the signal flow through the coil.
- Variable resistor is used to change the proximity sensor value equal to the LC circuit, it is better to check the value when there is coil not near to the metal. When the metal is detected the LC circuit will have changed signal. The changed signal is given to the proximity detector (TDA 0161), which will detect the change in the signal and react accordingly. The output of the proximity sensor will be of 1mA when there is no metal detected and it will be around 10mA when coil is near to the metal
- When the output pin is high the resistor R3 will provide positive voltage to transistor Q1. Q1 will be turned on and led will glow and buzzer will give the buzz. Resistor r2 is used to limit the current flow.








0 comments:
Post a Comment